Arixtra
Behandlingsriktlinjer
Behandling av ytlig ventrombos
Dosering
ESVS-riktlinjer, ”Riktlinjer för klinisk praxis för hantering av venös trombos”. 2021
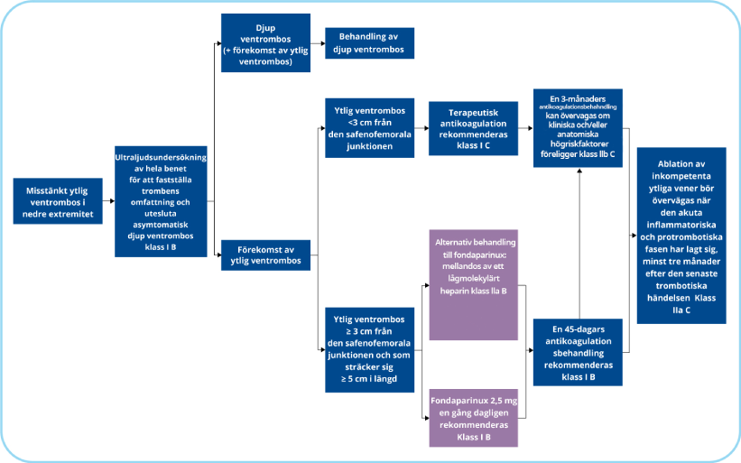
Fondaparinux rekommenderas vid behandling av ytlig ventrombos ≥ 3 cm från den safenofemorala junktionen och som sträcker sig ≥ 5 cm i längd (se figur 11).6
Figur 11. Flödesschema över rekommendationer för behandling av ytlig ventrombos6

Arixtra (fondaparinux) Rx. F. B01AX05. Injektionsvätska. Förfylldspruta 2,5mg/0,5ml. Indikation: Behandling av vuxna med akut symtomgivande spontan ytlig ventrombos i de nedre extremiteterna utan samtidig djup ventrombos. Profylax av venös tromboembolisk sjukdom hos vuxna som genomgår större ortopedisk kirurgi i de nedre extremiteterna eller bukkirurgi samt vid immobilisering p.g.a. akut sjukdom. Behandling av instabil angina, icke-ST-höjningsinfarkt (UA/NSTEMI) och ST-höjninginfarkt (STEMI) hos vuxna. Kontraindicerat vid: pågående kliniskt signifikant blödning, akut bakteriell endokardit, kraftigt nedsatt njurfunktion (kreatininclearance< 20 ml/min). Skall ej administreras intramuskulärt. Skall användas med försiktighet hos patienter med ökad blödningsbenägenhet, se avsnitt 4.4 i produktresumén. Produktresumén senast uppdaterad: 07-2023.
För ytterligare information och priser se fass.se. Mylan (A Viatris Company) Tel: 08-630 19 00.
ARX-2023-0277 Aug
Referenser:
- Arixtra (fondaparinux) produktresumé, 07-2023. Fass.se
- Kakkos SK, Gohel M, Baekgaard N, et al. Editor's Choice - European Society for Vascular Surgery (ESVS) 2021 clinical practice guidelines on the management of venous thrombosis. Eur J Vasc Endovasc Surg. 2021;61(1):9-82.
Innehåll
Utbildningsmaterial

Diagnos & behandling av ytlig ventrombos. Föreläsare: Mazdak Tavoly, Med Dr, Överläkare. Sahlgrenska Universitetssjukhuset